1、英国留学签证被拒的四个主要原因1 CAS问题 CASConfirmation of Acceptance for Studies是办理英国留学签证的重要文件,留学生在确认OFFER后首先要换取CAS当CAS上面的信息出现错误时,有可能直接影响签证的结果CAS材料占据Tier4签证总积分的30分,是签证申请的关键部分因此,务必确保CAS信息的准确;如果您已经等待了26天并且还没有收到英国的留学签证决定,首先不要过于担心,因为签证处理时间可能会受到多种因素的影响,包括申请量节假日特殊情况如COVID19大流行期间等以下是一些建议的步骤和措施查看当前的处理时间访问英国内政部或相关移民办公室的官方网站,查看他们提供的标准签证处理。

2、一留学签证有申请高峰期留学签证的申请要一定的申请周期,不过这个周期有一些固定的规律,在每年5月份到10月份是英国办理签证的高峰期,也是申请英国签证最集中的日期,在这个阶段办理签证的速度都比较慢,不过学生办理签证还是可以保证正常的审理周期的,一般是24周,其他的签证的时间就要长一些,大概;一般来说,英国留学签证在两个星期内就可以有结果,英国大使馆会在10到15个工作日处理百分之80的申请者但在英国留学签证高峰期,即每年5月到9月,有时会20到30个工作日才签出来如果是16岁以上的中国公民并打算到英国留学,则需要申请计点积分制第四层级Tier4普通类学生签证如果需要加急办理;英国24小时出签业务为即将前往留学的学生提供了极大的便利通过选择超级优先签证服务,学生可以在短时间内获得签证决定,从而避免因签证办理时间过长而影响留学计划然而,需要注意的是,该服务需要额外支付加急费用,并且在申请前需要确保所有材料齐全并符合要求希望以上信息能够帮助到即将前往英国留学的学生们。

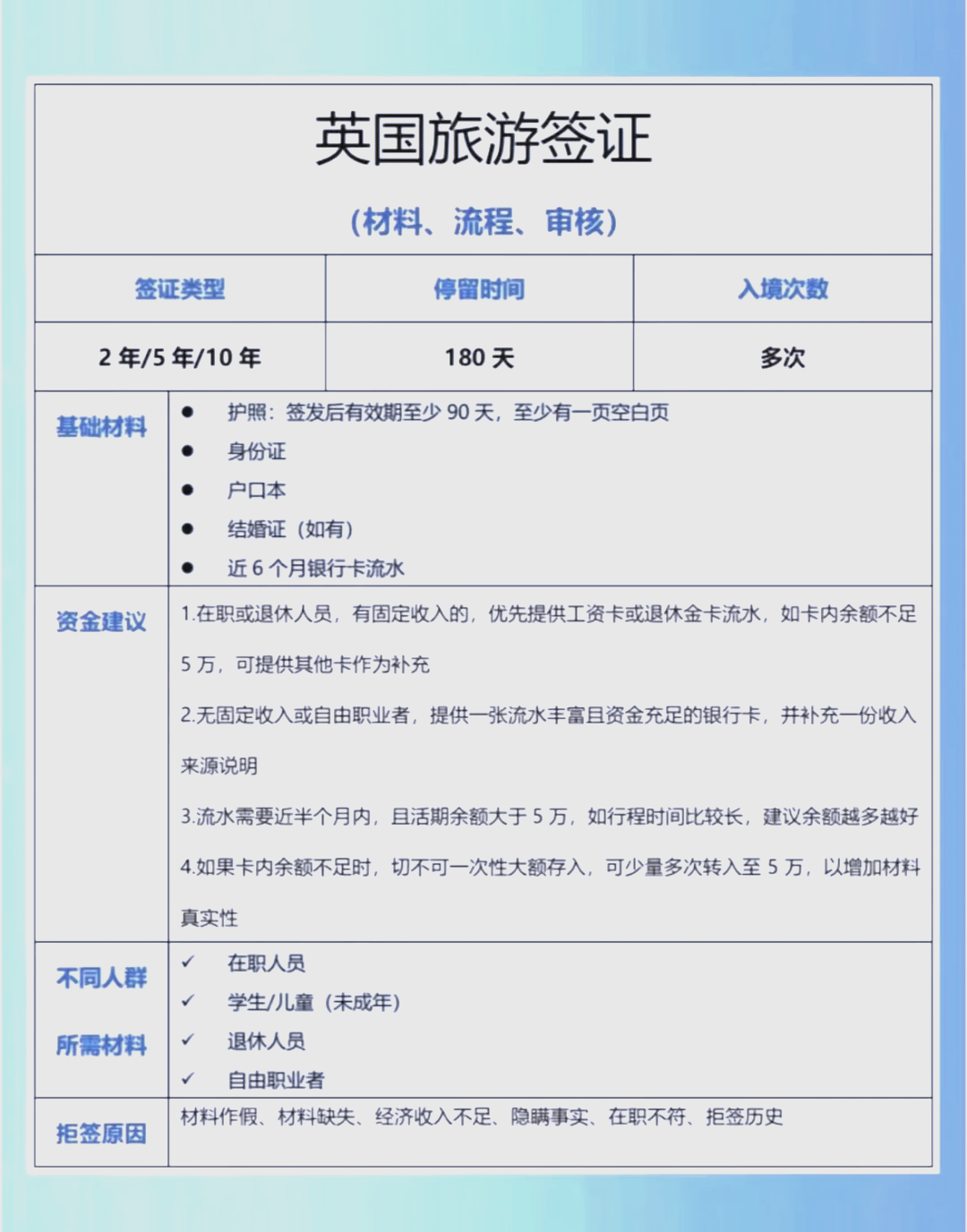
3、英国UKVI暂停签证加急服务对计划前往英国留学工作或陪同家属的申请人产生了一定影响申请人需要按照普通流程提交签证申请,并等待相应的处理时间建议申请人提前规划准备材料关注动态,并合理安排机票购买和行程计划同时,也需要注意保持耐心和关注官方通知,以便及时了解最新的签证政策和流程要求;二及时联系当地的移民局如果签证未下来,那么可以联系当地的移民局,咨询一下具体情况,看看是否存在某些问题,或者给当地移民局发送一封申请,要求加快签证发放的进度三多次申请如果签证未下来,也可以多次申请,这样可以加快签证发放的速度但是,多次申请也可能会影响申请人的信用,所以在申请前;英语语言能力不足是英国学生签证拒签的主要原因之一学生必须证明自己有能力用英语进行有效沟通,通常通过雅思PTE托福和Duolingo等英语水平测试来证明英国大多数顶尖大学对雅思成绩有明确要求,如UG课程要求60至65,PG课程要求65至70申请延迟 申请延误也是导致英国学生签证拒签的原因之一英国;英国学习签证留学签证,是在网站上进行预约时间的,也就是去签证申请中心提交材料的日期时间当然,前提是,在网上递交签证申请每一步都完成的前提下,最后一步才是预约提交材料和采集生物识别信息指纹和照相的时间英国签证申请中心,在预约时间上,有很多的“等级”,只要多交钱,就能更快的;办理英国留学签证时,需要准备一系列文件首先,当前有效的旅行证件或护照是必须的,如果还有旧护照,也应一并提供其次,户口本及翻译件必不可少,如果是集体户口,则需要提供集体户口首页和本人页的复印件或户籍证明原件接下来,需要填写并打印一份完整的签证申请表,并由本人签字同时,还需一张;签证定义签证是一个国家的主权机关在本国或外国公民所持护照或其他旅行证件上的签注盖印,以表示允许其出入本国国境或者经过国境的手续对于留学生而言,英国留学签证是进入英国并在该国学习的必要许可请注意,虽然加急服务可以缩短签证处理时间,但可能涉及额外的费用,并且仍需满足所有签证申请的要求。

英国留学签证20天都没消息留学在线

4、英国留学签证的处理时间通常为15个工作日左右,这意味着从提交签证申请到收到签证结果一般需要大约两个星期的时间在正常情况下,英国大使馆会在10至15个工作日内处理大约80%的签证申请然而,在每年5月至9月的留学签证高峰期,处理时间可能会延长至20至30个工作日因此,这段时间内申请留学签证的同学需要有足够的耐心等待值得注意的是,虽然大;1 英国政府再次实施了PSWPostStudy Work签证政策,为2020年9月入学的学生提供了更长时间来寻找工作机会,这使得学生们有更多时间来准备和积累工作经验2 尽管如此,实际情况较为严峻PSW签证的开放也吸引了更多国际学生来英国留学和求职,竞争因此变得更加剧烈同时,从企业的角度来看,他们有了;预约再次递交材料在准备好新的或补充材料后,可以预约再次递交签证申请英国签证中心没有严格规定重新递签的时间,但建议申请者充分准备后再进行递签准备申诉信如果拒签原因含糊不清,且申请者认为自己的申请资料及条件都符合规定,可以准备申诉信进行申诉申诉信应简洁明了,直接指出签证官拒签理由的;去英国留学的签证处理时间因申请方式和移民局工作情况而异一般来说,递签后的1015个工作日左右可以拿到签证首先,签证申请需要递交到英国签证申请中心,并由移民局进行审批在审批过程中,移民局会根据申请人的个人情况和申请材料进行评估,包括申请人的背景资金学历语言能力等方面这个评估过程。

英国留学签证20天都没消息留学在线