1、1学历条件申请人有大学学士学位证书在实际申请中,瑞士学校并不全部要求留学生一定要提供学位证,其中部分院校也愿意接收大四在校学生的申请,如瑞士皇家理工学院及瑞士查尔姆斯理工大学2专业申请条件留学生申请的研究生专业必须与本科专业相同转专业在瑞士是不被允许的,基本所有的瑞士学校都要求留学生申请本专业,如果留学生在大学修过两个学位。
2、瑞士留学需要满足以下条件学术条件高中毕业证书申请者必须已经完成高中学业,并能够提供高中毕业证书成绩单需要提供高中阶段的成绩单公立院校通常要求高中平均成绩达到35或以上,私立院校的要求可能稍低经济支持保证金申请者需要在银行存入大约12万元人民币的保证金,以证明有能力支付在瑞士。
3、在申请过程中,学生需要准备一系列文件,包括但不限于成绩单文凭语言能力证明等学校通常会要求学生提供这些文件的复印件或原件此外,由于瑞士学校对语言和文化背景有一定的要求,学生还需参加入学考试或面试,以评估其是否适合该学校的学习环境对于希望在瑞士高中就读的学生来说,提前规划和准备是非。
4、申请者必须在入学时年满18周岁申请阶段无需满18岁学历条件瑞士的高等教育机构接受国际高中文凭如IBALevel等以及国内公立高中毕业生的申请无论学生来自哪个教育体系,只要完成了相应的高中阶段学习,并获得了认可的毕业证书,即可申请学术成绩申请者需要提供合格的高中成绩单,以证明其。

5、即便已经在读高中,只要具备初中毕业文凭,同样可以申请瑞士的高中然而,语言是一个重要的障碍在瑞士,高中课程使用的是瑞士语,因此,如果学生不懂瑞士语,必须先接受语言培训才能申请学校此外,由于学生尚未达到成年年龄,因此在瑞士求学期间需要有监护人不过,学生可以选择让学校承担监护职责,只要能。
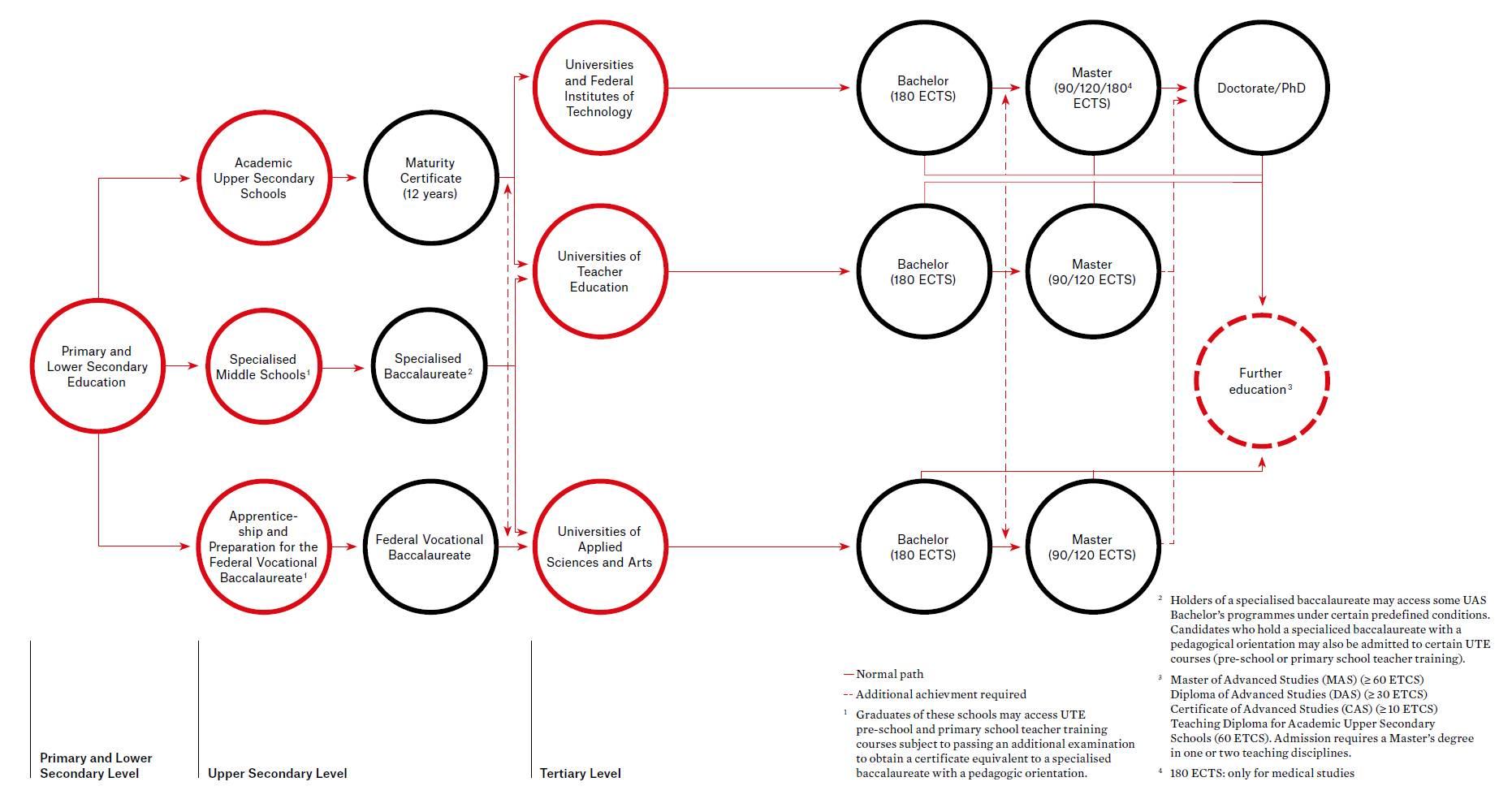
6、瑞士留学的条件主要包括以下三点一学历条件 就读瑞士公立大学,必须满足每一所大学自己规定的学历条件由于瑞士拥有12所享有国际声誉的公立大学,且各大学在教育和科研上各有特点和长处,因此学历条件可能因学校和专业而异一般来说,申请本科课程需要具备高中毕业证书及高考成绩,申请硕士课程则需要拥有。

7、瑞士留学的条件和要求主要包括以下几点学历要求高中毕业证书若申请本科项目,申请者需持有高中毕业证书或同等学历本科学位证书若目标是硕士项目,申请者需具备本科学位证书或同等学位语言能力英语或德语成绩申请人必须具备足够的语言能力,并能提供英语或德语的官方成绩证明具体语言要求根据学校。
8、瑞士留学高中申请要求介绍 一年龄要求 想要进入高中学习,需要满足一定的年龄要求,最低不能够低于13岁,不能够高于18岁,五岁的年龄差基本上可以让孩子们在一个比较和谐平等的环境下学习 二教育背景 和本科硕士不同的是,高中的申请,没有硬性的教育背景要求,因为本身瑞士的中级教育和我国就有差异,所有没有很。
9、瑞士留学的申请条件主要包括以下几点学历条件本科申请需要持有高中毕业证书或等同学历硕士申请需要持有本科学位证书或等同学历语言能力申请人需具备足够的英语或德语能力,具体取决于所申请的课程和学校要求需要提供官方成绩单或相应的语言能力证明,如雅思托福德语水平考试等经济实力瑞士。
10、留学瑞士需要满足以下条件基本条件高中毕业证明申请者需要提供有效的高中毕业证书或同等学历证明语言能力证明根据所申请的学校和专业,申请者可能需要提供英语或其他相关语言的水平证明,如雅思托福等财力支持申请者必须有足够的资金来支付在瑞士的学习和生活费用这通常包括学费住宿费餐饮。
11、瑞士留学需要满足以下条件学历条件就读瑞士公立大学时,申请人必须满足每一所大学自己规定的学历条件这些条件可能包括高中毕业证书本科学位或其他相应的学术资格语言条件申请人需要通过瑞士公立大学举行的德语或法语语言考试这种考试可以在抵达瑞士后进行,通常形式为与教授的面试对话如果初次考试成绩不理想,申请人有机会在学习半年后再次。
12、瑞士留学的条件主要包括以下几点学术要求各学校的具体入学标准不同,通常需要提交高中或本科的成绩单申请时需提供语言测试的成绩,如托福或雅思,以证明你的英语水平语言要求瑞士有四种官方语言,但大多数课程要求具备良好的英语水平若非英语母语使用者,需提供相应的语言能力证明,如托福雅思或。
13、瑞士本科留学条件主要包括以下几点学历证明高中毕业生需提供高中毕业证书及高中阶段成绩单公立院校要求平均成绩GPA 35以上,私立院校要求可能相对宽松经济支持需具备足够的经济能力,通常需在银行存入约12万人民币作为保证金,以确保留学期间的财务需求语言能力英语或德语考试成绩是关键因素之一。
14、前往瑞士留学的条件主要包括以下几点满足学校和学院的入学要求每个大学和学院都有其独特的入学标准和录取要求申请人需要仔细查阅所申请学校的具体规定,通常包括提交高中或本科学历证明语言能力证明以及其他必要文件,如推荐信和个人陈述等语言能力掌握瑞士官方语言瑞士使用四种官方语言德语法语。
15、到瑞士留学的条件主要包括以下几点学术背景申请本科课程需具备高中或同等学历申请硕士课程则需拥有本科学士学位,并符合所申请大学的入学要求语言能力申请瑞士公立大学的中国学生需通过德语或法语水平考试,以证明自己的语言能力满足学习需求入学考试申请人需参加由瑞士大学组织的入学考试,评估学术。
16、为了在瑞士留学,需要具备以下条件学历要求高中文凭或等同学历这是留学瑞士的基本要求,确保你完成了基础教育大学入学考试需要完成大学入学考试,或者瑞士大学入学考试,以证明你具备进入瑞士高等教育机构的学术基础语言能力瑞士语言要求瑞士有多种官方语言,包括德语法语意大利语和罗曼什语。
