1、法国作为西方艺术起源地之一,以其浓厚的艺术氛围和丰富的人文资源吸引着众多艺术学子以下是法国艺术留学申请的核心条件及院校选择信息一申请条件1 语言水平考试类型需通过DELF或TCF语言考试DELF分为A1C2六个等级,通常需达到B2水平方可入学考试每年3次3月6月11月,报名时间固定;艺术留学申请的困难和问题主要包括说服家长院校和专业选择语言要求作品集准备申请材料签证办理中介与DIY选择国内GPA以及突发情况处理等方面具体如下说服家长目的与价值家长可能对艺术留学的价值和意义存在疑虑,担心花费12年时间是否值得需要向家长阐述艺术留学对个人成长职业发展以及;成绩单需要提供高中或本科阶段的成绩单,以展示你的学术背景和学习能力推荐信一般需要准备23封推荐信,由你的老师教授或工作领导撰写,推荐信应体现你的学术能力专业技能和个人品质作品集作品集是艺术留学申请中最为关键的部分,它是你向学校展示自己艺术才华和创作能力的重要载体作品集。

2、艺术类留学硕士研究生申请流程可分为前期准备申请材料递交作品集与语言准备后续跟进及入学准备几个阶段,具体流程如下一前期准备阶段3月6月选定目标院校根据自身专业方向学术背景及职业规划,筛选符合需求的海外艺术院校需关注院校排名专业特色师资力量及地理位置等因素收集院校信息;提交申请注意时间根据目标院校的要求,在每年的九月到第二年的三月期间递交申请注意个别专业可能提出的特殊申请截止日期完整材料确保所有申请材料齐全准确,并按照院校要求进行整理和提交通过以上步骤,高中艺术生可以有序地准备和申请出国留学,实现自己的学术和职业发展目标;按照院校要求,提供艺术专业作品集作品集在申请材料中算是最为重要的,一般都要做35个项目,越早开始制作越好,大多数的作品集制作时间都会在半年1年左右所以越早准备越好本科在读需要提供在读证明成绩单原件和英文翻译件,成绩单需要学校盖章,在读证明需要学校的抬头纸logo加盖学校章已;国外艺术院校申请准备时间都要半年1年之久,尤其是艺术大部分专业都需要准备作品集,即使基础好的学生,作品集的准备也要3个月,国外大学春季的申请从2月15就开通申请渠道,想要艺术留学的学生,要把握好时间哦;韩国表演艺术高中申请留学的流程主要包括以下几个步骤了解学校信息首先,需要详细了解目标韩国表演艺术高中的入学要求课程设置学费及生活费等相关信息这些信息可以通过学校官网留学中介或相关论坛获取准备申请材料申请材料通常包括个人简历成绩单推荐信语言成绩艺术作品集等具体材料要求需。
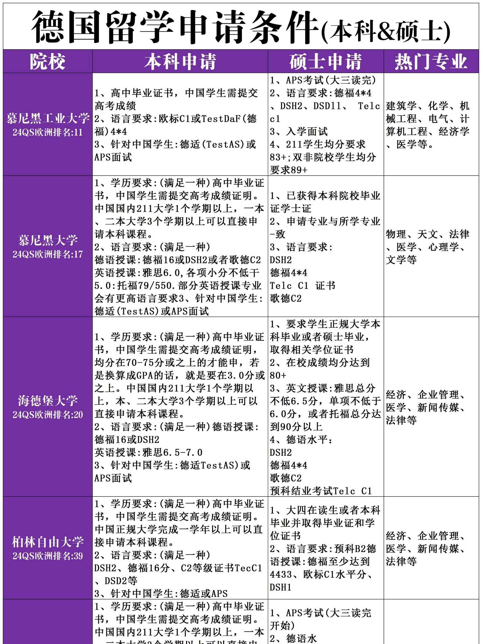
3、二中期申请阶段筛选目标院校结合成绩预算及专业方向精准定位35所院校,避免盲目申请递交申请通过中介或自行注册院校账号提交材料,学校收到后通常通过邮件确认办理自费留学资格审查携带户口本身份证入学通知书至省教育厅领取申请书,填写后提交审查三后期手续阶段申请护照向市公安局出;一般申请艺术留学,最好是能提前1218个月准备,也是根据院校的开放申请时间倒退1218个月一般情况下,一份作品集需要包括四到五项内容,对于许多零基础或跨专业的学生而言,他们都需要一个深入的过程准备工作将涉及到许多专业知识和手绘软件等基础技能学习,所以,项目开始时,进度也往往较慢如果;一德国艺术生留学的条件 直接入学资格 重点大学国家211工程院校四年制本科或五年制本科,至少修满一个学期教育部承认的普通大学四年制本科或五年制本科,至少修满三个学期对于纯艺术专业的申请学生,如钢琴舞蹈绘画等,德方政策相对宽松高中毕业生可以直接向德国院校提出考试申请,并向申请;美国艺术留学马里兰艺术学院申请条件 马里兰艺术学院Maryland Institute College of Art,简称MICA是全美第一间正式授予学位的艺术学院,其本科生和研究生的课程一直在全国的视觉艺术和艺术项目中名列前茅以下是马里兰艺术学院的申请条件一本科生申请条件 语言成绩托福IBT80分 雅思IELTS;准备留学申请材料目标院校官网会提供具体课程的申请要求,据此准备申请材料一般需要准备毕业证成绩单英语成绩CV个人简历PS个人陈述工作经验证明若有等中英文材料,部分材料要求公证个别专业有特殊要求,如商科可能要求提供 GRE 或 GMAT 成绩,艺术设计等专业要求提供作品集注意保留任何材料的。

4、注意申请时间根据目标院校的要求,在每年的九月到第二年的三月递交申请,注意个别专业可能提出的特殊申请截止日期 确保材料完整准确仔细检查申请材料,确保信息的完整性和准确性,以便顺利通过审核通过以上步骤,高中艺术生可以有序地进行出国留学的申请工作,提高申请成功率,开启精彩的留学旅程;不同国家的艺术院校申请时间有所不同例如,美国艺术类申请通常会提前1到1年半,英国德国则是提前1年申请,日本和韩国则是在提前半年申请综上所述,艺术生出国留学需要满足语言作品集奖学金申请以及提交申请时间等多方面的条件同时,不同国家和院校的具体要求可能有所不同,建议申请者在准备;但申请艺术类高校时,通常只需通过学校的专业考试,并具有基本的沟通能力作品集要求个人作品的好坏对能否顺利留学有很大的影响申请者需要准备高质量的作品集,以展示自己在艺术领域的才能和潜力作品集应真实反映申请者的艺术水平和风格,对于申请成功至关重要二奖学金申请条件 国外的艺术类学习;核心要点本科学生需要通过UCAS大学和学院招生服务中心递交申请,申请硕士学位课程的学生可直接通过所选大学的在线申请系统或相应国际招生办公室进行申请建议在递交申请前,仔细检查申请材料是否齐全,确保没有遗漏或错误以下是申请国外艺术院校过程中可能需要参考的一张图片,展示了艺术留学的相关场景。
