职工因出国留学考学工作调动等原因,需提取住房公积金用于租赁住房需要提供相应的证明材料,如留学录取通知书工作调动证明等提取流程职工向所在单位提出提取申请填写提取申请表,并提供相关证明材料单位审核材料单位对职工提供的材料进行审核,确认无误后报送住房公积金管理中心住房公积金管理中心审核管理中心;一特定情况下的提取 退休退职终止劳动合同职工因这些原因失去正常工作收入时,可以提取住房公积金患严重疾病大病残疾职工因这些原因需要支付高额医疗费用或残疾人辅助器具费用时,也可以申请提取住房公积金出国留学移民职工在这些情况下,可以提取住房公积金作为自己的资金来源二其他。
提取公积金的可行性虽然直接提供公积金余额作为留学资产证明不可行,但如果符合所在地区的公积金提取条件,可以考虑先提取公积金,再将其转入银行账户并开具存款证明但这一操作需要遵循相关法律法规和公积金管理中心的规定特殊政策与注意事项特殊政策部分地区可能有特殊政策,允许在特定条件下提取公积金用于;法律分析是可以的 法律依据住房公积金管理条例 第二十四条 职工有下列情形之一的,可以提取职工住房公积金账户内的存储余额一购买建造翻建大修自住住房的二离休退休的三完全丧失劳动能力,并与单位终止劳动关系的四出境定居的五偿还购房贷款本息的六。
答您只是出国留学是不能提取住房公积金的按我市现行住房公积金提取有关规定,职工到国外港澳台地区定居的可以提取住房公积金出国定居提取住房公积金的要件是1带有职工照片的护照或港澳台通行证等有效身份证件及两份复印件,护照文字为非中文的还需提供经公证的中文译本或翻译中心出具的;可选择提取住房公积金账户余额,包括离职提取租房提取等多种方式若确定不再回国,也可考虑一次性提取全部余额二档案处理 转出至人才市场可将档案转至户籍所在地或工作地的人才市场进行托管,以便日后查询和使用转至留学服务中心部分地区设有留学服务中心,可为出国留学人员提供档案托管服务,具体。
孩子留学能提公积金吗
出国留学本身不能直接马上把公积金取出来但如果出国留学并打算在境外定居,则可以申请提取公积金以下是关于此情况的具体说明提取条件根据住房公积金管理条例的相关规定,职工在出境定居的情形下,可以提取住房公积金账户内的存储余额这意味着,如果仅仅是出国留学而不打算定居国外,是不符合提取公积金的条件的。
总之,留学生在满足一定条件的情况下,是可以提取公积金的但在操作过程中,务必详细了解相关规定,并按要求完成各项手续。
出国留学时,可以办理销户提取住房公积金管理条例中规定了1有下列情形之一,并能按规定提供合法有效证明的,可以申请提取本人住房公积金账户内的存储余额2 购买建造翻建大修具有所有权的自住住房的3离休退休的4完全丧失劳动能力或重度残疾,这是常见的情况之一,并与单位解除。
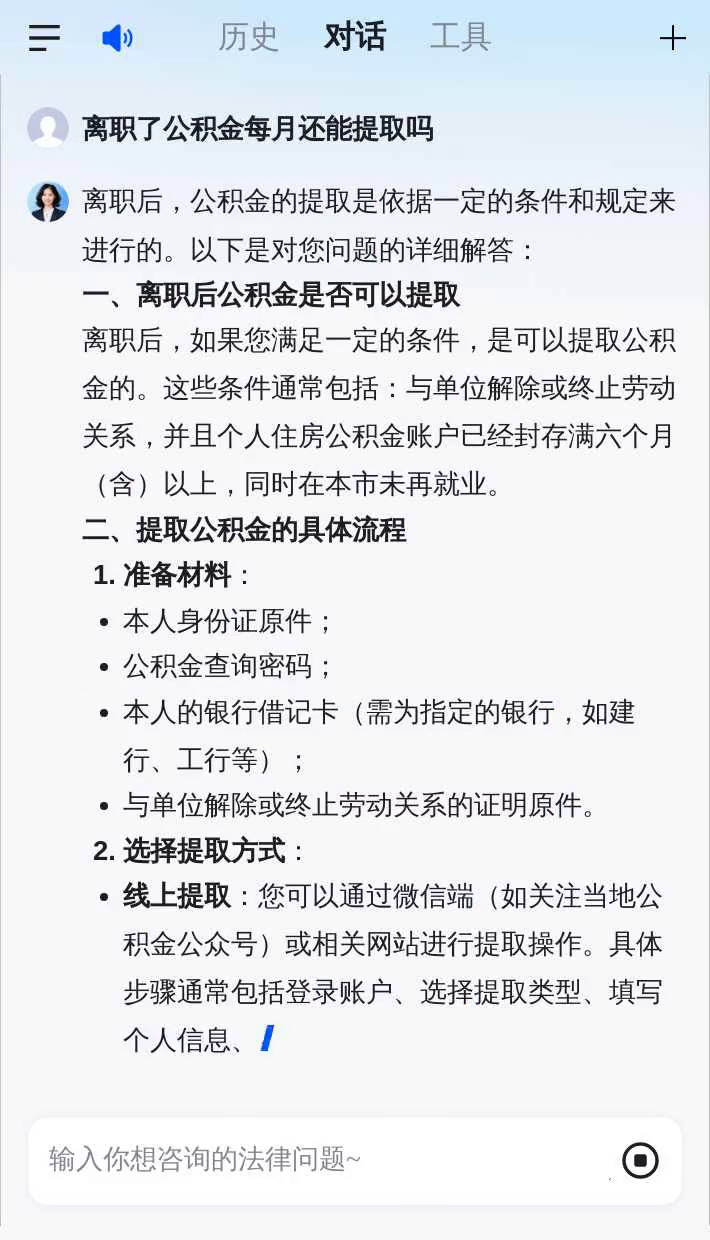
具体可以参考下列具体规定一职工有下列情形之一的,可以申请提取住房公积金账户内的存储余额1购买建造翻建或大修具有所有权的自住住房的2偿还购房贷款本息的3租房自住的4离休退休或达到法定退休年龄的5完全丧失劳动能力,并与所在单位终止劳动关系的6出境定居的7非本。

上海的公积金提取,对上海户籍居民来说,除了退休死亡户口迁出,出境定居也可以若只是出国留学或出国工作则不允许提取条件是出境定居,且无提取住房公积金归还住房贷款委托的办理场所建设银行各住房公积金业务网点所需材料有1身份证明材料原件和复印件 1本人办理的提供身份证2。
对落户有影响不同地区的政策会有所不同在留学期间仍然在中国工作并缴纳公积金,那么这部分公积金可以算作你的社保缴纳记录,对于落户会有一定的帮助。
留学能取公积金吗现在
二五险一金处理 社保停缴辞职后,原单位会停止为你缴纳五险一金若留学期间不打算继续缴纳社保,可保持停缴状态公积金封存公积金账户在离职后会处于封存状态,无法提取但会保留余额留学期间无需处理,待回国后根据需求再行决定未来回国社保续缴若留学后计划回国工作,可转为个人缴费继续缴纳。
根据住房公积金管理条例第24条的规定,职工有下列情形之一的,可以提取职工住房公积金账户内的存储余额 1购买建造翻建大修自住住房的 2偿还购建自住住房贷款本息的 3租赁自住住房,房租超出家庭工资收入一定比例的 4离休退休的 5出境定居的 6职工死亡被宣告死亡。
1装修自有房屋 2改造自有房屋 3缴纳租房租金 4偿还房贷本息 5出国定居 6离退休 7换了工作城市 8 出国留学 9丧失劳动力 10因重大疾病导致生活困难 可以看到客户想要提取公积金需要满足较多的条件,在客户提取公积金的时候,也需要提交一系列资料等待公积金中。
出国留学时,社保和公积金的处理方式主要取决于是否改变国籍一未改变国籍的出国留学人员 社保处理你可以选择将社保账户暂时封存这意味着在留学期间,你无需继续缴纳社保费用,但你的社保账户会保留,等待你回国后继续使用待你学成回国后,可以继续参保缴费,之前的缴费年限也会累计计算,不影响你。
