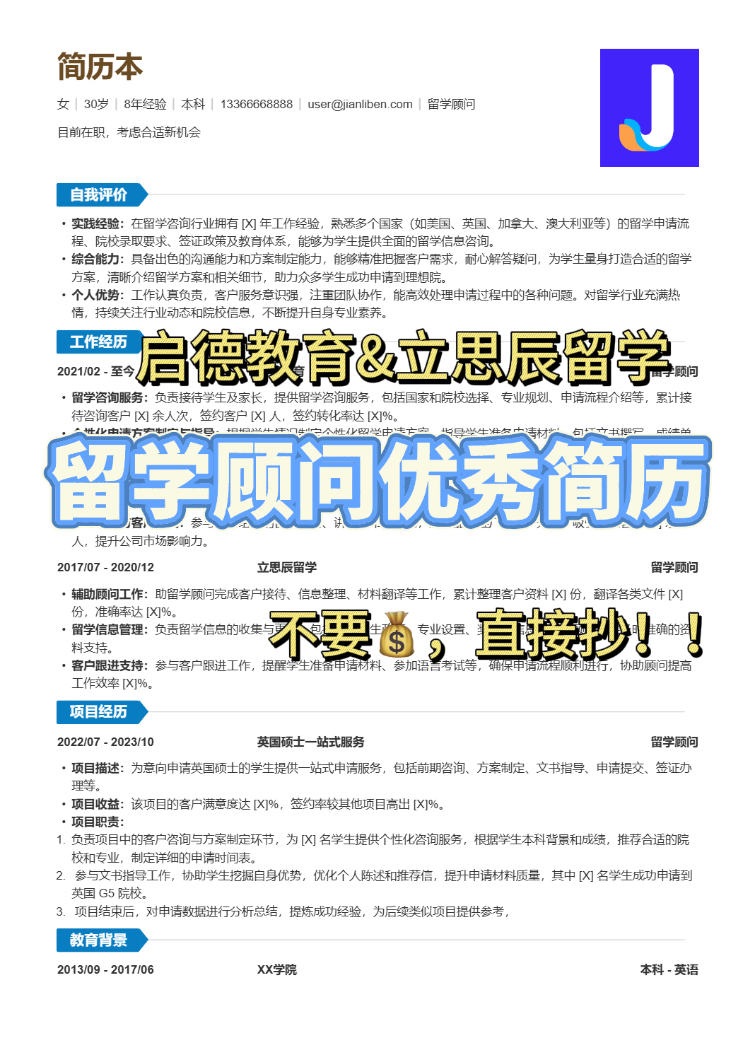
1、1个人信息 即Personal Information 包括姓名,出生日期,性别,地址,联系电话和电子邮箱等1 西方人经常混淆姓与名,导致录取后发的I20表格上姓名颠倒然后还得联系学校修改后再邮递过 来,很麻烦所以建议在简历或者填各种申请表格中采用姓的汉语拼音都大写,名的汉语拼音仅首字母大写,姓与名的。
2、避免废话确保每一句话都有价值,避免冗余信息突出亮点在真实有效的基础上,突出自己的优势和亮点易于阅读排版清晰,逻辑严密,便于招生官快速抓住核心信息以下是一些示例图片,展示了CV中可能包含的元素和排版风格图片将按照markdown格式插入综上所述,撰写一份优秀的美国留学个人简历需要精。
3、个人简历应包含教育背景专业兴趣工作经历取得的成绩及家庭背景等个人简历的结构通常分为三至四段首段简述个人信息,如姓名出生年份地点家庭背景等第二段围绕求学经历展开,避免流水账式的写法第三段以大学生活为主,解释为何选择该学科,呼应前文第四段说明个人能力性格特点内容。
4、申请大学的个人简历主要包括以下内容1 标题Heading在你的简历的最上面,包括您的姓名,地址,电话号码和电子邮件地址如果大学要求你在申请的所有表格上填上文件的申请编号,也把这申请编号包括在的简历的标题区 美国的简历和中国的简历不同的是,不要在简历里包含其他个人信息,诸如年龄性别婚姻。
5、简历,亦称为CVCurriculum Vitae,是你个人生活轨迹的记录,包含了你的基本信息和学术成就通常,简历会列出你的全名生日住址电子邮箱地址以及你所就读的学校和所取得的成绩除此之外,简历还会包括你在校期间参与的主要活动和获得的奖项个人陈述Personal Statement,简称PS则是你对申请学科。

6、准备一份优秀的留学个人简历CV是申请过程中至关重要的一环它不仅用于网申,还可能在套磁面试等多个环节发挥重要作用为了彰显个人实力,以下是一些关键的准备步骤和注意事项一明确简历目的与结构 目的明确首先,要明确简历的目的是为了向招生官展示你的学术背景研究经历专业技能以及个人。
7、写留学简历时,可以遵循以下结构和要点1 个人信息 姓名清晰标注你的全名 联系地址提供你的居住地址,确保学校能与你取得联系 联系电话包括你的手机号码或固定电话,并注明国际区号 电子邮箱提供一个常用的电子邮箱地址,用于接收学校的邮件通知2 教育背景 时间起止从最近的学历开始。
8、五个人技能和兴趣 计算机技能包括微软系列软件技能数据统计技能如RPythonSAS及专业相关的计算机技能语言能力简要提及已有的语言成绩,表明语言水平过关兴趣爱好根据个人兴趣书写12个爱好,可能成为面试时的暖场话题示例图片总结写好留学文书之个人简历CVResume,关键在于精准抓住。
